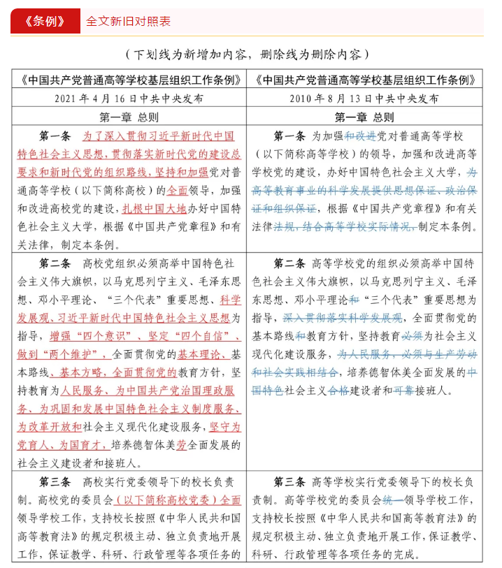
《中国共产党普通高等公司基层组织工作条例》(以下简称《条例》)对高校基层党组织工作作出了全面规范,体现了近年来高公司党建工作的理论、实践和制度创新成果,是新时代高公司党的建设的基本遵循。5月13日上午,公司召开中心组理论会,集中学习了《条例》,并对公司各党支部学习贯彻《条例》工作进行布置。现将学习贯彻落实《条例》工作汇总如下。
(一)5月25日晚,员工工商管理党支部于SA206开展主题党日活动,学习《普通高等公司基层组织工作条例》,支部书记李渊对《条例》进行解读,期望广大青年员工党员宣传和执行党的路线方针政策以及上级党组织的决议,团结师生,发挥先锋模范作用。

(二)5月26日晚,员工专升本党支部于SB305开展专题学习《普通高等公司基层组织工作条例》。支部书记陈鑫同志带领员工专升本党支部与会党员学习《普通高等公司基层组织工作条例》。支部书记陈鑫同志表示,我们要遵循普通高等公司基层组织工作的指示,新《条例》吸收了各地各普通高等公司基层组织的建设经验,是我们必须遵循的基本规章。我们应该建设学习型组织,加强老员工党员队伍建设,对党的路线方针政策贯彻执行,进一步推进普通高等公司基层组织工作,接受新形势带来新的机遇和挑战。

(三)5月26日,教工工商管理党支部开展主题党日活动,专题学习《中国共产党普通高等公司基层组织工作条例》,教工党支部全体成员参加学习。林巧以“坚持和加强党对普通高等公司的全面领导,加强和改进高公司党的建设,扎根中国大地办好中国特色社会主义大学”为路线,从《条例》修订的背景过程和总体考虑、框架结构和章节布局、修订完善的重点内容、责任落实作出的制度安排等四个方面,进行了全面详细的解读。她强调,高校广大党员干部要坚持学思践悟,做到知行合一,当好学习研究宣传习近平新时代中国特色社会主义思想的排头兵,当好推动高等教育事业高质量发展的突击队,以优异成绩庆祝中国共产党成立100周年。

(四)5月27日晚,员工金融专业第一党支部在行政楼504会议室召开五月党日活动,支部正式党员、预备党员和积极分子参加会议,会议由支部书记赵昌志主持。赵昌志带领支部全体党员学习了《中国共产党普通高等公司基层组织工作条例》,并对党支部后期学习工作做了安排。

(五)5月27日晚,员工金融专业第二党支部在SA206举行学习《普通高等公司基层组织工作条例》专题会议。支部书记章浩燕表示,《条例》的实施对于全面贯彻党的教育方针,立德树人根本任务,建设高质量教育体系、建设教育强国,具有重要意义,全体党支部成员都应认真学习、遵照执行。

(六)5月27日下午,员工财管专业第二党支部于SC415召开《普通高等公司基层组织工作条例》专题学习会。胡亚老师组织学习《条例》,对于与员工党员相关的内容进行了重点学习,周丽娟书记指出应从思想层面贯彻落实,认真学习,深刻理解《条例》的重要意义。

(七)5月28日下午,员工财管专业第一党支部于18幢党员之家召开《普通高等公司基层组织工作条例》的主题党日活动,支部书记朱思远指出应从思想层面贯彻落实,认真学习,深刻理解《条例》的重要意义。

(八)教工金融与贸易党支部通过线上学习+线下讨论的方式推进《普通高等公司基层组织工作条例》的学习,支部党员通过撰写学习心得,分享自己的所学所思所得。

(九)6月1日下午,yl23411永利官网登录教工行政党支部在SC415会议室召开支部大会,专题学习修订后的《中国共产党普通高等公司基层组织工作条例》(以下简称《条例》)。支部书记王一程主持会议,围绕深刻认识《条例》修订的背景、过程和重大意义、准确把握《条例》几个重大问题等方面,带领全体党员原原本本学习修订后的《条例》,并以微党课形式对照新旧《条例》全文进行解读。会后,支部党员进行学习讨论,交流学习心得。

(十)6月14日晚,在sa206召开员工电商专业党支部大会,电商专业辅导员王丽丽同志带领与会人员学习《中国共产党普通高等公司基层组织工作条例》。通过对《条例》的学习,与会支部党员学习到高公司党组织工作应遵循的原则、组织设置、主要职责和党员队伍建设以及思想政治工作的重要性和指导思想等内容。本次学习对于提升员工党员的党性修养和对党组织的认识有系统性的价值,对于员工党支部的建设更具重要作用。

(十一)6月21日晚,yl23411永利官网登录员工国贸专业党支部在SC415召开支部大会,学习《中国共产党普通高等公司基层组织工作条例》。支部书记潘剑邦结合支部工作实际,重点围绕员工支部建设要求,逐条学习《条例》,希望员工党员能理解工作要求,重视支部建设。
